2023年4月5日,欧盟在其官方公报发布执行决议(EU) 2023/740,更新了欧盟玩具安全指令2009/48/EC的协调标准清单。该决议((EU) 2023/740)取代(EU) 2021/1992决议,并在官方公报上发布之日起正式生效。
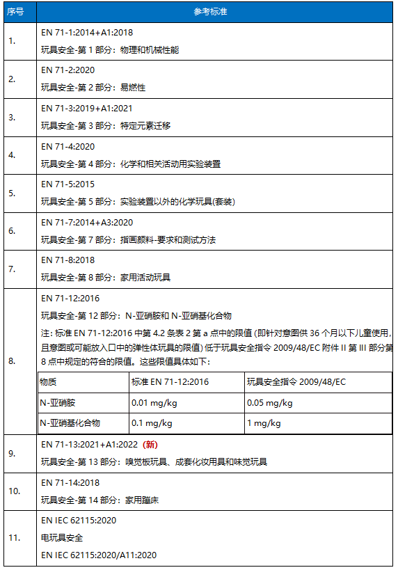
此次更新涉及玩具安全标准EN 71-13,新的协调标准清单如下:

2023年4月5日,欧盟在其官方公报发布执行决议(EU) 2023/740,更新了欧盟玩具安全指令2009/48/EC的协调标准清单。该决议((EU) 2023/740)取代(EU) 2021/1992决议,并在官方公报上发布之日起正式生效。
此次更新涉及玩具安全标准EN 71-13,新的协调标准清单如下:
